【你真的会用 iPhone 17 吗?】,由用户 你门家鳄鱼紫色的 分享,来自广东。这是一篇来自识货社区的真实用户分享笔记。
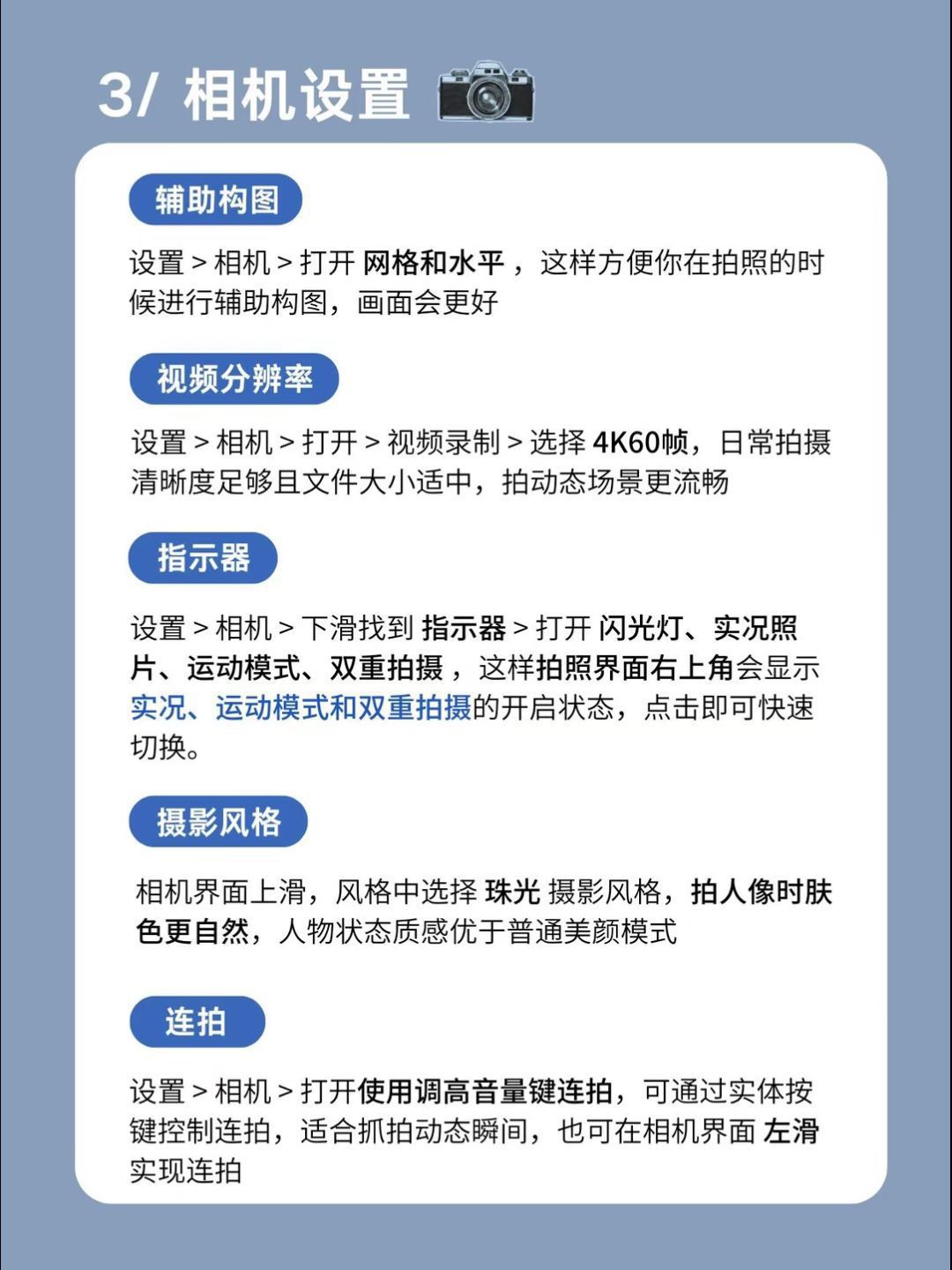
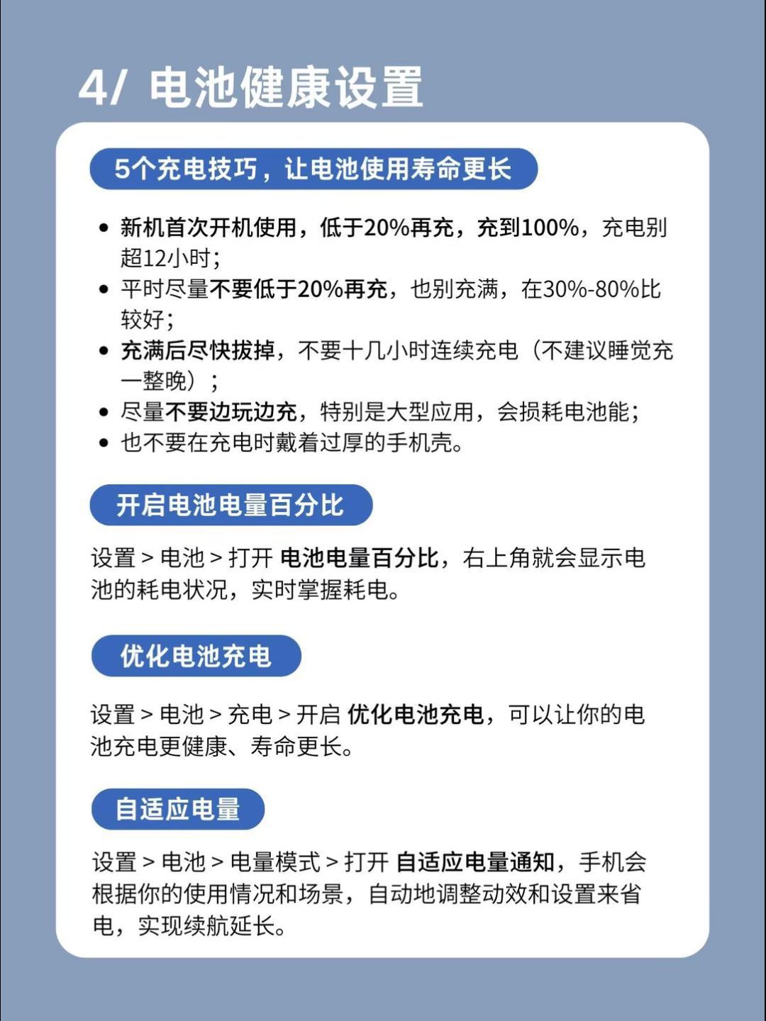
新机到手,别人的iPhone 丝滑又好用,而自己手上的iPhone 怎么用都一言难尽,就连贴个膜都导致机身受损。 今天就给大家整理了几个iPhone17到手的必做设置!跟着我这样设置,你的iPhone17能战五年,喜欢的先收藏起来,后面都能用得上。 ⚠️ 特别提醒 iPhone 17 Pro系列从钛金属边框更换为铝合金(莫氏硬度仅2.5-3,钛金属为6),轻微摩擦或碰撞可能会产生划痕、凹陷...
本篇笔记发布于发布于 2025-09-25,获得22个点赞,被收藏26次,受到社区用户的关注和认可。
本篇笔记关联了Apple/苹果 iPhone17 5G 手机 超瓷晶面板2 防刮屏幕技术 6核CPU 5核GPU 120hz高刷 1800万前摄 自适应AI摄像 双卡 全网通 视网膜屏 青雾蓝色、Apple/苹果 iPhone17 Pro 5G 手机 航空级铝合金材质 全新散热系统 7层抗反射涂层 4800万像素后摄全覆盖 全网通 双卡双待 视网膜屏 星宇橙色等商品,为用户提供真实的使用体验和购买参考。
苹果大玩家
数码有奖挑战-我的赛博进化史
想带TA出去玩
