2023年大学生高性价比游戏本推荐❗️全能王🔥
大家好,我是@枫个评测,对于大部分大学生来说,笔记本的主要用途其实还是用来学习,而13代英特尔酷睿处理器,不仅性能强,而且对专业软件的适配性更好,更适合用来学习和办公
-
如果需要兼顾玩游戏,那么选 6000~1W 元左右的游戏本就行。
-
本期枫哥也挑选了 4款 6k~1W 元的高性价比游戏本推荐给大家,希望对大家有帮助!
-
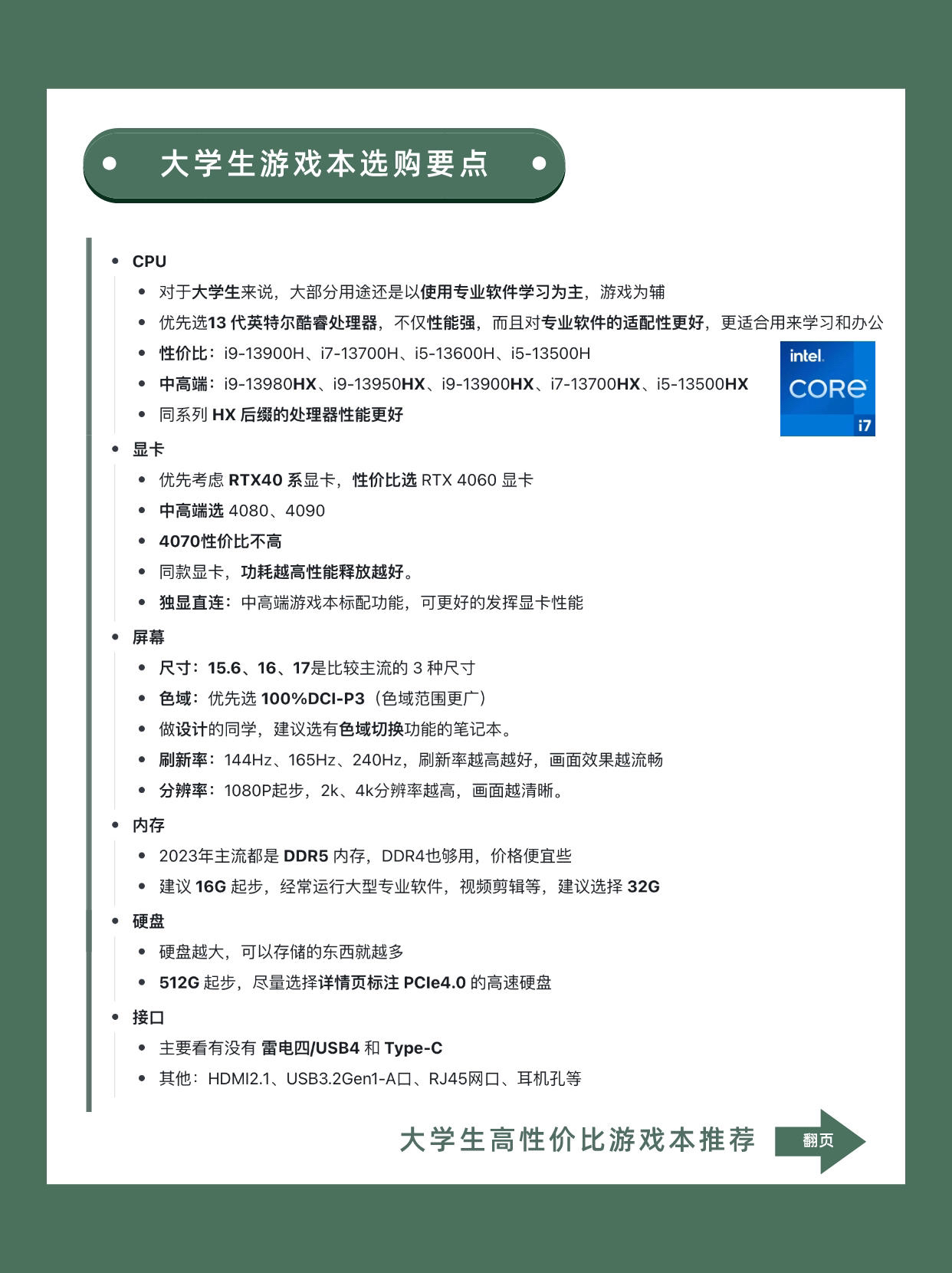
一、大学生游戏本选购要点
1、cpu
看重性价比:选 13 代英特尔酷睿 i7、i5 处理器
中高端:选 13 代英特尔酷睿 i9 处理器
-
2、显卡
性价比: RTX 4060 显卡
中高端: 4080、4090
❌ 不选4070
-
3、屏幕
4、内存、硬盘
5、接口
-
(详细内容看图2)
-
二、4 款大学生高性价比游戏本推荐
1、4 款游戏本选购建议:图 3~图 6
2、4 款游戏本参数汇总:图 7
3、选购小结:
总的来说,4款游戏本的性能都很不错,对于学生党来说都够用~
-
但是要看重性价比的话,枫哥更推荐华硕天选4!
✅ 性能好
13 代英特尔酷睿 i7 处理器+满血 140W RTX4060独显
-
✅ 屏幕好
2.5K 165Hz 高清电竞屏、P3 广色域、3ms响应、支持 DC 调光、兼顾专业需求和护眼
-
✅ 颜值高
二次元风格外观,拥有日蚀灰和魔幻青两种配色
-
✅ 轻薄便携、续航好
仅 2.1kg,日常上课携带也非常方便!且标配 90wh 大电池,支持100W 的 PD 快充,没有续航焦虑。
-

科技数码创作营